在投资领域,黄金和债券都是重要的投资品种,合理平衡配置这两者,能有效降低投资组合的风险,提高收益的稳定性。黄金具有独特的属性,它被视为一种避险资产。在经济不稳定、地缘政治冲突加剧、通货膨胀上升等情况下,黄金的价格往往会上涨。...
-
发布了文章 2025-12-01
黄金和债券如何平衡配置?
-
发布了文章 2025-12-01
开源证券:市场回调暂告一段落
开源证券指出,近期市场回调,我们认为回调暂告一段落,交易和配置上应注意:(1)科技依然具备中长期占优的条件;(2)科技与周期双轮驱动;(3)部分超跌的成长行业的机会已经有所显现:军工、传媒(游戏)、AI应用、港股互联网、电力...
-
发布了文章 2025-12-01
田洪良:12月1日主要货币短线操作指南
从技术上来看,美指上周五上涨在99.85之下遇阻,下跌在99.35之上受到支持,意味着美元短线下跌后有可能保持上涨的走势。如果美指今天下跌在99.25之上企稳,后市上涨的目标将会指向99.75--100.00之间。今天美...
-
发布了文章 2025-12-01
下周,科技板块最受投资者关注!
对于下周A股市场的潜力板块和方向选择,科技板块看好比例大幅提升。本周(11月24日至28日),A股市场震荡走高,成交规模维持在1.5万亿元上方。指数方面,上证指数本周上涨1.4%,最新报3888.60点;深证成指上涨3.56...
-
发布了文章 2025-12-01
500亿锂电隔膜龙头中科华联筹划资产收购 今起停牌
登录新浪财经APP 搜索【信披】查看更多考评等级 炒股就看金麒麟分析师研报,权威,专业,及时,全面,助您挖掘潜力主题机会! 锂电隔膜龙头恩捷股份11月30日晚间公告称,公司拟以发行股份等方式,购买青岛中科华联新材料股...
-
发布了文章 2025-12-01
智通港股通资金流向统计(T+2)|12月1日
智通财经APP获悉,11月26日,阿里巴巴-W(09988)、泡泡玛特(09992)、招商银行(03968)南向资金净流入金额位列市场前三,分别净流入15.22 亿、3.85 亿、3.30 亿盈富基金(02800)、腾讯控股...
-
发布了文章 2025-12-01
从金博会看证券业转型“攻守道”
炒股就看金麒麟分析师研报,权威,专业,及时,全面,助您挖掘潜力主题机会! 金融类展会是洞察金融机构生态转型趋势的重要窗口,近日,记者走进第十九届深圳国际金融博览会(以下简称“金博会”),与参展金融机构展开深度交流。...
-
发布了文章 2025-12-01
又涨停 市值逼近千亿!广汽集团迎来价值重估?
11月28日,广汽集团(601238)股价再度涨停,封单一度高达百万手,收盘价9.25元/股,全天成交额达20.63亿元。 这是广汽集团本周的第二次涨停,本周涨幅达21.71%,成交额71.10亿元,较上周的13.3...
-
发布了文章 2025-12-01
东莞市群辉精密五金有限公司成立 注册资本3万人民币
天眼查App显示,近日,东莞市群辉精密五金有限公司成立,注册资本3万人民币,经营范围为一般项目:五金产品制造;五金产品批发;五金产品零售;模具制造;模具销售;机械零件、零部件加工;机械零件、零部件销售;金属工具制造;金属工具...
-
发布了文章 2025-12-01
车市遇增利压力,汽车金融变阵“稳消费”
炒股就看金麒麟分析师研报,权威,专业,及时,全面,助您挖掘潜力主题机会! 来源:北京商报 在汽车市场竞争愈发激烈的当下,汽车金融如同一条强有力的纽带正成为汽车消费增长的驱动力。近日,在2025汽车金融产业峰会上,...
-
发布了文章 2025-12-01
悦安新材:AI等新兴领域将驱动公司业绩增长
本报讯 (记者曹琦)近日,江西悦安新材料股份有限公司(以下简称“悦安新材”)披露接待调研公告,公司目前形成以江西为主要生产基地、宁夏基地并行发展的产能布局,宁夏金属软磁微纳粉体生产示范线处于试生产许可申请阶段,该项目整...
-
发布了文章 2025-12-01
深圳市优达盛科技控股有限公司成立 注册资本10万人民币
天眼查App显示,近日,深圳市优达盛科技控股有限公司成立,法定代表人为陈文斌,注册资本10万人民币,经营范围为一般经营项目是:以自有资金从事投资活动;信息咨询服务(不含许可类信息咨询服务);技术服务、技术开发、技术咨询、技术...
-
发布了文章 2025-12-01
中国电建承建广东陆丰核电项目1、2号机常规岛建设全面启动
观点网讯:11月30日,中国电建承建的广东陆丰核电项目1、2号机常规岛建设全面启动,为我国规模最大之一的核电基地建设按下“加速键”。据悉,陆丰核电基地位于广东省汕尾市陆丰市碣石镇田尾山,东临碣石湾,是粤东首个核电项目。基地规...
-
发布了文章 2025-12-01
济南徽联商贸销售有限公司成立 注册资本5万人民币
天眼查App显示,近日,济南徽联商贸销售有限公司成立,法定代表人为龙宾华,注册资本5万人民币,经营范围为一般项目:食品互联网销售(仅销售预包装食品);食品进出口;食品添加剂销售;食品用洗涤剂销售;食品用塑料包装容器工具制品销...
-
发布了文章 2025-12-01
大城县朴泰珠宝商行(个体工商户)成立 注册资本5万人民币
天眼查App显示,近日,大城县朴泰珠宝商行(个体工商户)成立,法定代表人为冯思鸣,注册资本5万人民币,经营范围为一般项目:珠宝首饰零售;珠宝首饰批发;互联网销售(除销售需要许可的商品);工艺美术品及礼仪用品销售(象牙及其制品...
-
发布了文章 2025-12-01
宁都县闽渝鞋业厂(个体工商户)成立 注册资本18万人民币
天眼查App显示,近日,宁都县闽渝鞋业厂(个体工商户)成立,法定代表人为李衡,注册资本18万人民币,经营范围为一般项目:鞋制造,鞋帽零售,鞋帽批发,制鞋原辅材料销售,鞋和皮革修理,箱包销售,皮革制品销售,服装服饰零售,互联网...
-
发布了文章 2025-12-01
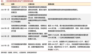
浙商宏观李超:如何理解房地产发展新模式?现房销售增速可能先于期房企稳,是观测地产市场企稳的前瞻指标
炒股就看金麒麟分析师研报,权威,专业,及时,全面,助您挖掘潜力主题机会! 【浙商宏观||李超】如何理解房地产发展新模式? 来源:浙商证券宏观研究团队 核心观点 “十五五”规划将房地产纳入民生保障范畴统筹安...
-
发布了文章 2025-12-01
联合水务:公司及控股子公司对外担保总额为37.38亿元
证券日报网讯 11月30日晚间,联合水务发布公告称,2025年11月3日,荆州申联环境与招商银行荆州分行签署《授信协议》,申请不超过2,000万元授信额度,同日,公司与招商银行荆州分行签署《最高额不可撤销担保书》提供连带责...
-
发布了文章 2025-12-01
广州市盛淼传媒有限公司成立 注册资本5万人民币
天眼查App显示,近日,广州市盛淼传媒有限公司成立,法定代表人为肖洋,注册资本5万人民币,经营范围为皮革制品销售;箱包销售;鞋帽零售;制鞋原辅材料销售;鞋帽批发;服装服饰零售;服装辅料销售;服装服饰批发;互联网销售(除销售需...
-
发布了文章 2025-12-01
中科创达:将围绕企业出海构建海外区域的汽车生态
快讯摘要 中科创达:将围绕企业出海构建海外区域的汽车生态人民财讯11月30日电,中科创达近日在接受特定对象调研时表示,公司的AI原生...













