在管规模从4555.89亿元降至7.03亿元的四个多月后,华夏基金“ETF规模一哥”张弘弢管理规模彻底归零。
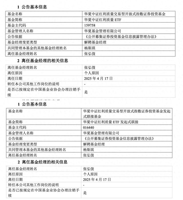
4月19日,华夏基金管理有限公司(下称“华夏基金”)公告称,张弘弢因“个人原因”卸任华夏中证红利质量ETF及发起式联接基金,已按规定在中国基金业协会办理变更手续,离任日期为2025年4月17日,且不转任公司其他工作岗位。后续上述两只基金将由基金经理杨斯琪接管。
至此,张弘弢旗下已无任何一只在管的公募产品。

此前2024年11月25日,张弘弢一口气卸任了7只产品,在管规模从4555.89亿元降至7.03亿元,当时的离任原因还是“工作需要”。彼时有知情人士向澎湃新闻记者表示,张弘弢担任着华夏基金总经理助理的职位,可能后续会更多地从事一些管理工作,因此在产品管理上进行了一些调整,属于正常的职务变动。不知此次因“个人原因”清仓卸任后,张弘弢是否还会继续在华夏基金任职。
公开资料显示,张弘弢于2000年4月便加入了华夏基金,至今已达25年,投资经理年限也超15年。季报数据显示,截至2024年9月末,他在管公募基金的资产净值合计为4555.89亿元,产品数量共9只,其中包括华夏沪深300ETF、华夏上证50ETF这两只千亿元规模ETF;而彼时张弘弢在管的2只私募资管计划产品规模则合计为4085.18万元。
据Wind数据,截至2024年三季度末,华夏基金的管理规模为1.66万亿元,其中ETF规模为6780.57亿元,在公募基金排名中位居榜首。这也就意味着,除了华夏网购精选这只混合型基金外,张弘弢彼时一人在管的ETF产品规模便占据了公司ETF规模的67.03%,为华夏基金当之无愧的“ETF规模一哥”。
整体来看,澎湃新闻记者据Wind数据统计,年初至今公募基金行业共有113位基金经理离任,已超去年同期的86人。其中,多位知名基金经理于近期清仓卸任旗下在管所有产品,其中包括南方基金王士聪、华夏基金周克平、广发基金张东一、嘉实基金洪流、宏利基金王鹏、招商基金马龙、华商基金周海栋等。
澎湃新闻记者查询中国证券投资基金业协会官网后发现,截至目前,华商基金周海栋、广发基金张东一、嘉实基金洪流、南方基金王士聪、华夏基金周克平、宏利基金王鹏均已从公司离职。
澎湃新闻记者 丁欣晴



发表评论
2025-04-20 08:52:16回复
2025-04-20 14:48:31回复
2025-04-20 09:51:35回复
2025-04-20 10:50:02回复