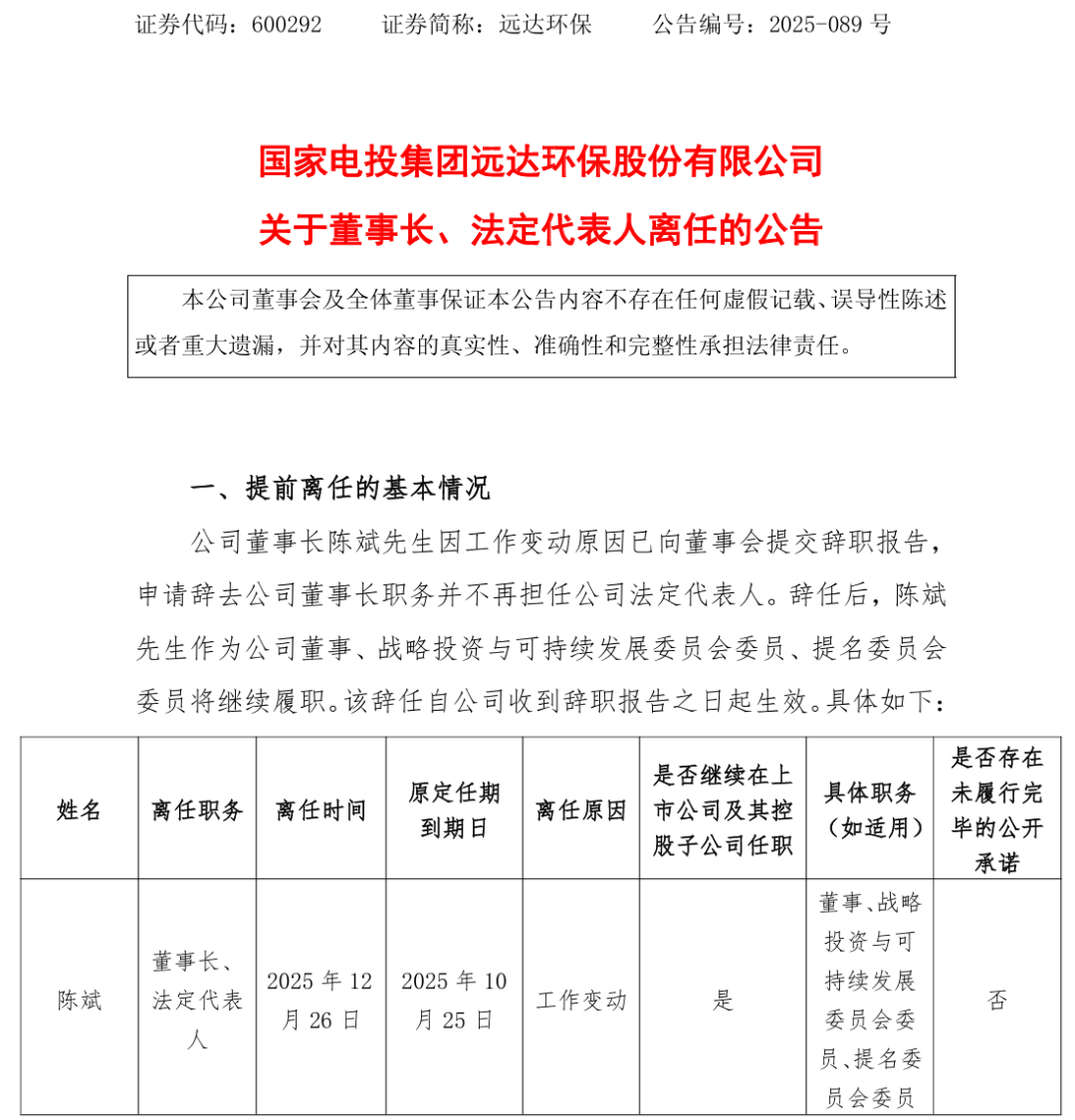
12月28日,远达环保公告,公司董事长陈斌先生因工作变动原因已向董事会提交辞职报告,申请辞去公司董事长职务并不再担任公司法定代表人。辞任后,陈斌先生作为公司董事、战略投资与可持续发展委员会委员、提名委员会委员将继续履职。该辞任自公司收到辞职报告之日起生效。

又一环保上市公司董事长辞职  第1张

特别声明:北极星转载其他网站内容,出于传递更多信息而非盈利之目的,同时并不代表赞成其观点或证实其描述,内容仅供参考。版权归原作者所有,若有侵权,请联系我们删除。凡来源注明北极星*网的内容为北极星原创,转载需获授权。